Λοιπον μετα απο δυο εβδομαδες ενασχολησης με το συγκεκριμενο θεμα και αφου θερμοευχαριστησω οσους αφιερωσαν χρονο για να με βοηθησουν (εμενα και οποιον αλλον ασχοληθει σχετικα ) ηρθε η ωρα να αναφερω την προοδο μου. Βασικα μπηκα σε διαδικασια αναγκαστικα κι εμαθα -προγραμματισα πολυ καλυτερα το freestyler, ετσι ωστε ειτε παιζω μεσω vdj τα φωτα μου, ειτε ανεξαρτητα, να κανω πιο ανετη τη ζωη μου.. Προσπαθησα λοιπον το Σαββατο σε μια δεξιωση γαμου που ειχα να το χρησιμοποισω κατευθειαν απο το βασικο λαπτοπ, και γι'αυτο πηρα ενα ρουτερ μαζι μου κι εκανα ασυρματα extend την οθονη στο backup laptop, ωστε να διαχειρίζομαι απο εκει to midi remote control του freestyler και το freestyler (αλλιως δεν γινεται με μια οθονη ανεβασε κατεβασε, Virtual vs midi remote vs freestyler) Γρηγορα ομως εγκαταλειψα αυτο το set up κι επεστρεψα στο προηγουμενο (vdj στο βασικο και φωτα στο backup laptoop) για τους εξης λογους που θα αναφερω παρακατω με τυχαια σειρα κρισιμοτητας
Α) Η ασυρματη συνδεση των δυο οθονων εμπεριεχει πολυ lag το οποιο σε μπερδευει και σε τρομαζει πολλες φορες. Δυστυχως οσο κι αν εψαξα στο νετ για ενσυρματη συνδεση δεν βρηκα κατι
Β) οταν εκλεινα ενα παραθυρο στο freestyler (πχ overrides) και το ξανανοιγα μου το πεταγε στην οθονη του βασικου λαπτοπ κι επρεπε να το ξανασυρω στην αλλη. Χασιμο χρονου και μπερδεμα
Γ) Οι κυματομορφες που ετσι κι αλλιως κανουν σπασιματα αδικαιολογητα για τη δυναμικη του λάπτοπ και του στησίματος του, εδειχναν να τραβανε ακομα μεγαλυτερο ζορι με αυτη τη συνδεση με αποτελεσμα να νοιωθω ανασφαλεια για το κυριως 'πιατο' που ειναι παντα το vdj και η σταθεροτητα του.
Αυτα...
Α) Η ασυρματη συνδεση των δυο οθονων εμπεριεχει πολυ lag το οποιο σε μπερδευει και σε τρομαζει πολλες φορες. Δυστυχως οσο κι αν εψαξα στο νετ για ενσυρματη συνδεση δεν βρηκα κατι
Β) οταν εκλεινα ενα παραθυρο στο freestyler (πχ overrides) και το ξανανοιγα μου το πεταγε στην οθονη του βασικου λαπτοπ κι επρεπε να το ξανασυρω στην αλλη. Χασιμο χρονου και μπερδεμα
Γ) Οι κυματομορφες που ετσι κι αλλιως κανουν σπασιματα αδικαιολογητα για τη δυναμικη του λάπτοπ και του στησίματος του, εδειχναν να τραβανε ακομα μεγαλυτερο ζορι με αυτη τη συνδεση με αποτελεσμα να νοιωθω ανασφαλεια για το κυριως 'πιατο' που ειναι παντα το vdj και η σταθεροτητα του.
Αυτα...
Posted Thu 27 Sep 18 @ 2:18 pm
Λοιπον το Νο2 ακυρο. Το βρηκα. Αν πατησεις το λουκετακι κλειδωνει την θεση και ξανα ανοιγει στην ιδια θεση
Posted Thu 27 Sep 18 @ 3:57 pm
djkappas wrote :
ΟΚ open close έτοιμο ήρθαν οι cuelist. Άκυρο η πρώτη ερώτηση.
ΟΚ open close έτοιμο ήρθαν οι cuelist. Άκυρο η πρώτη ερώτηση. Μάλλον δεν είναι έτοιμο ακόμα στις cuelist δεν φέρνει page 1 2 3 κλπ και τις φέρνει ανακατεμένες .
Posted Fri 28 Sep 18 @ 6:17 am
djdad wrote :
Πριν καιρό είχα ξεκινήσει και είχα φτάσει σε ενα καλό αποτέλεσμα, ένα Plugin που δούλευε αμφίδρομα (για τα Leds), και μπορούσε επίσης να διαβάσει και τα ονόματα από τις Cue lists και άλλα πολλά.... αν βρω χρόνο θα το τελειώσω

Για όποιον θέλει να το δοκιμάσει , έτσι για να δει τi εννοώ μπορεί να το κατεβασει από εδώ https://www.dropbox.com/s/1vif41pgviv93ct/Freestyler%20CTRL.dll?dl=0 (δουλεύει από το Master FX

Για όποιον θέλει να το δοκιμάσει , έτσι για να δει τi εννοώ μπορεί να το κατεβασει από εδώ https://www.dropbox.com/s/1vif41pgviv93ct/Freestyler%20CTRL.dll?dl=0 (δουλεύει από το Master FX
Ενα DLL αρχειο κατεβαινει μονο... Το ριχνουμε στον φακελο στα documents/vdj/sound effects? Δεν εχω καταφερει να το ενεργοποιησω....
Posted Fri 28 Sep 18 @ 7:43 am
@dimitris_g
1) Το dll το βάζεις στο φάκελο Documents\VirtualDJ\Plugins\Autostart
2) Γενικά η λογική σου να βλέπεις το Freestyler έχει ένα "θέμα" Πρέπει να ξεκολλήσεις από αυτή τη λογική και αυτό είναι το πραγματικό πλεονέκτημα του να ελέγχεις το Freestyler μέσα από το VirtualDJ. Προσωπικά σηκώνω το παράθυρο του Freestyler ΜΟΝΟ αν θέλω να πάρω χειροκίνητα το PAN/TILT κάποιας κεφαλής (καταλαβαίνεις και τους λόγους... :P)
Κατά τα άλλα το παράθυρο του Freestyler είναι μόνιμα minimized και όλα τα άλλα τα ελέγχω είτε από την AKAI όπως στο Video είτε από μία PAD PAGE που έφτιαξα για τον controller μου.
3) Η μοναδική αξιόπιστη λύση για να βλέπεις το Freestyler και ταυτόχρονα να έχεις καλό έλεγχο είναι να συνδέσεις μια δεύτερη οθόνη στο laptop. Σηκώνεις το VirtualDJ στην οθόνη του laptop, σηκώνεις το Freestyler στη δεύτερη οθόνη και παίζεις.
4) Το backup είναι backup. Αν το backup κάνει και "5-6" πραγματάκια ακόμα παύει να είναι backup.
5) Δεν υπάρχει θέμα από πλευρά επιδόσεων στο να τρέχει το Freestyler μαζί με το VirtualDJ στον ίδιο υπολογιστή
6) Οποιαδήποτε λύση κι αν δοκιμάσεις να δεις άλλο υπολογιστή μέσω δικτύου, θα έχεις θέματα με το lag αλλά και το στρεσάρισμα της CPU. Στο γραφείο χρησιμοποιώ το Tight VNC που είναι από τα πιο light (στην CPU) προγράμματα, σε δίκτυο Gigabit Ethernet. Το lag είναι ικανοποιητικό, αλλά το στρεσάρισμα της CPU και της GPU υπάρχει...
7) Αυτό που μου δούλεψε καλά ήταν MIDI port over Ethernet. Βασικά αντί για router πήρα ένα switch (μέγεθος όσο ένα πακέτο τσιγάρα), κάρφωσα με καλώδια Ethernet και τους δύο υπολογιστές πάνω, έδωσα στατικές IP και όλα έπαιξαν κομπλέ (η διαφορά στον όγκο δεδομένων που ταξιδεύουν μέσω Ethernet, MIDI VS Remote Desktop είναι γκοτζιλοτεράστια)
8) Προσπάθησε να ΜΗΝ ελέγχεις το Freestyler από το παράθυρο του.
Π.χ.: Θες να ενεργοποιήσεις/απενεργοποιήσεις κάποια overrides ? Φτιάξε 1 σελίδα PADS στον controller σου. Επίσης το παράθυρο των Overrides ΔΕΝ χρειάζεται να είναι ανοιχτό (στο Freestyler) για να δουλέψουν τα overrides.
Σημ: Θα πρέπει να "φιξάρεις" τα overrides σου. Π.χ. ανεξαρτήτως τοποθεσίας, προγράμματος, πακέτου φωτισμού κτλ το override 1 θα κάνει π.χ. πάντα Strobe.
Έτσι αφού φτιάξεις και μία PAD PAGE στον controller και χρησιμοποιήσεις τα overrides μερικές φορές από εκεί ΔΕΝ θα έχεις την ανάγκη να δεις τα ονόματα των overrides στο παράθυρο του Freestyler. Το χέρι θα απομνημονεύσει την κίνηση και θα πάει μόνο του στο σωστό PAD κάθε φορά...
Αυτά για την ώρα.
Ότι άλλο θέλεις, ρώτα!
1) Το dll το βάζεις στο φάκελο Documents\VirtualDJ\Plugins\Autostart
2) Γενικά η λογική σου να βλέπεις το Freestyler έχει ένα "θέμα" Πρέπει να ξεκολλήσεις από αυτή τη λογική και αυτό είναι το πραγματικό πλεονέκτημα του να ελέγχεις το Freestyler μέσα από το VirtualDJ. Προσωπικά σηκώνω το παράθυρο του Freestyler ΜΟΝΟ αν θέλω να πάρω χειροκίνητα το PAN/TILT κάποιας κεφαλής (καταλαβαίνεις και τους λόγους... :P)
Κατά τα άλλα το παράθυρο του Freestyler είναι μόνιμα minimized και όλα τα άλλα τα ελέγχω είτε από την AKAI όπως στο Video είτε από μία PAD PAGE που έφτιαξα για τον controller μου.
3) Η μοναδική αξιόπιστη λύση για να βλέπεις το Freestyler και ταυτόχρονα να έχεις καλό έλεγχο είναι να συνδέσεις μια δεύτερη οθόνη στο laptop. Σηκώνεις το VirtualDJ στην οθόνη του laptop, σηκώνεις το Freestyler στη δεύτερη οθόνη και παίζεις.
4) Το backup είναι backup. Αν το backup κάνει και "5-6" πραγματάκια ακόμα παύει να είναι backup.
5) Δεν υπάρχει θέμα από πλευρά επιδόσεων στο να τρέχει το Freestyler μαζί με το VirtualDJ στον ίδιο υπολογιστή
6) Οποιαδήποτε λύση κι αν δοκιμάσεις να δεις άλλο υπολογιστή μέσω δικτύου, θα έχεις θέματα με το lag αλλά και το στρεσάρισμα της CPU. Στο γραφείο χρησιμοποιώ το Tight VNC που είναι από τα πιο light (στην CPU) προγράμματα, σε δίκτυο Gigabit Ethernet. Το lag είναι ικανοποιητικό, αλλά το στρεσάρισμα της CPU και της GPU υπάρχει...
7) Αυτό που μου δούλεψε καλά ήταν MIDI port over Ethernet. Βασικά αντί για router πήρα ένα switch (μέγεθος όσο ένα πακέτο τσιγάρα), κάρφωσα με καλώδια Ethernet και τους δύο υπολογιστές πάνω, έδωσα στατικές IP και όλα έπαιξαν κομπλέ (η διαφορά στον όγκο δεδομένων που ταξιδεύουν μέσω Ethernet, MIDI VS Remote Desktop είναι γκοτζιλοτεράστια)
8) Προσπάθησε να ΜΗΝ ελέγχεις το Freestyler από το παράθυρο του.
Π.χ.: Θες να ενεργοποιήσεις/απενεργοποιήσεις κάποια overrides ? Φτιάξε 1 σελίδα PADS στον controller σου. Επίσης το παράθυρο των Overrides ΔΕΝ χρειάζεται να είναι ανοιχτό (στο Freestyler) για να δουλέψουν τα overrides.
Σημ: Θα πρέπει να "φιξάρεις" τα overrides σου. Π.χ. ανεξαρτήτως τοποθεσίας, προγράμματος, πακέτου φωτισμού κτλ το override 1 θα κάνει π.χ. πάντα Strobe.
Έτσι αφού φτιάξεις και μία PAD PAGE στον controller και χρησιμοποιήσεις τα overrides μερικές φορές από εκεί ΔΕΝ θα έχεις την ανάγκη να δεις τα ονόματα των overrides στο παράθυρο του Freestyler. Το χέρι θα απομνημονεύσει την κίνηση και θα πάει μόνο του στο σωστό PAD κάθε φορά...
Αυτά για την ώρα.
Ότι άλλο θέλεις, ρώτα!
Posted Fri 28 Sep 18 @ 8:57 am
PhantomDeejay wrote :
@dimitris_g
2) Γενικά η λογική σου να βλέπεις το Freestyler έχει ένα "θέμα" Πρέπει να ξεκολλήσεις από αυτή τη λογική και αυτό είναι το πραγματικό πλεονέκτημα του να ελέγχεις το Freestyler μέσα από το VirtualDJ. Προσωπικά σηκώνω το παράθυρο του Freestyler ΜΟΝΟ αν θέλω να πάρω χειροκίνητα το PAN/TILT κάποιας κεφαλής (καταλαβαίνεις και τους λόγους... :P)
Κατά τα άλλα το παράθυρο του Freestyler είναι μόνιμα minimized και όλα τα άλλα τα ελέγχω είτε από την AKAI όπως στο Video είτε από μία PAD PAGE που έφτιαξα για τον controller μου.
5) Δεν υπάρχει θέμα από πλευρά επιδόσεων στο να τρέχει το Freestyler μαζί με το VirtualDJ στον ίδιο υπολογιστή
2) Γενικά η λογική σου να βλέπεις το Freestyler έχει ένα "θέμα" Πρέπει να ξεκολλήσεις από αυτή τη λογική και αυτό είναι το πραγματικό πλεονέκτημα του να ελέγχεις το Freestyler μέσα από το VirtualDJ. Προσωπικά σηκώνω το παράθυρο του Freestyler ΜΟΝΟ αν θέλω να πάρω χειροκίνητα το PAN/TILT κάποιας κεφαλής (καταλαβαίνεις και τους λόγους... :P)
Κατά τα άλλα το παράθυρο του Freestyler είναι μόνιμα minimized και όλα τα άλλα τα ελέγχω είτε από την AKAI όπως στο Video είτε από μία PAD PAGE που έφτιαξα για τον controller μου.
5) Δεν υπάρχει θέμα από πλευρά επιδόσεων στο να τρέχει το Freestyler μαζί με το VirtualDJ στον ίδιο υπολογιστή
2) Δεν εχω ιδιαιτερο κολλημα να βλεπω το freestyler απλα εχει καποιες "manual" λειτουργιες που ακομα δεν εχω βρει πως να ενσωματωσω στο midi remote control. Επισης για καποιο λογο που δεν εχω βρει ενω εχω φτιαξει πχ 5 διαφορετικα cues μονο για τα ρομποτικα (διαφορετικο chase, color, gobo) οταν τα εναλασσω μεταξυ τους ή ακομα και οταν προσθετω ενα αλλο cue αλλα fixtures (πχ par) μου κανει reset τα gobos και color (σε κυκλο λευκο) και πρεπει να μπω απο τα submasters για να τα ξαναεπαναφερω. Τα overrides τα χειριζομαι μια χαρα χωρις να ανοιξω το παραθυρο. Επισης αλλο ενα θεμα ειναι οτι μου πεταει σε ασχετες φασeiς σε πρωτο πλανο το skin του midi remote το οποιο ειναι αρκετα ενοχλητικο (Ασχετο αλλα και ignore να το κανω παντα ανοιγει και μονο οταν το σβησω απ τον φακελλο το "ξεφορτωνομαι").
5)Αυτο το λες με σιγουρια αλλα εγω πριν δυο χρονια με το προηγουμενο λαπτοπ (i3) που δοκιμασα να παιξω ενα βραδυ με το freestyler στο ιδιο laptop ειχα 2 διακοπες ηχου ενω υπο αλλες συνθηκες δεν αντιμετωπιζα προβληματα. Το ειχα αναφερει κιολας
Τελος καταλαβαινω οτι ακομα και με ενσυρματη συνδεση cpu και gpu επιβαρυνονται οποτε αποχαιρετω αυτη τη λυση μιας και θα μου δημιουργησει αισθημα ανασφαλειας για τη σταθεροτητα του συστηματος οποτε αρχης γενομενης απο αυριο θα δοκιμασω με ενα λαπτοπ καο βλεπουμε.
P.S. θα ηταν μεγαλο "θρασσος" να ζηταγαμε να μας ανεβαζες ή εστω να μας εδειχνες τι εχει η custom pad page που εχεις φτιαξει?
Posted Fri 28 Sep 18 @ 1:24 pm
Δεν έχω κανένα πρόβλημα να ανεβάσω όλα τα σχετικά αρχεία και ακόμα και έτοιμο show με εξομοιωτή από το club που δούλευα το καλοκαίρι... Αρκεί να βρω χρόνο μέσα στο Σαββατοκύριακο.
Για τα CUES γενικά να κάνεις το εξής:
1) Τρέχεις τα submasters που θέλεις
2) Σώζεις την τρέχουσα λίστα σαν CUE (έτσι τα cue θα έχουν πάντα στην ίδια θέση sequences από το ίδιο group/submaster και δεν θα σου κλείνουν/ανοίγουν άσχετα sequences)
Τέλος δεν μπορώ να πάω κόντρα στην ψυχολογία σου (κάηκε η γριά στην κουρκούτη...) αλλά οι διακοπές του ήχου (σε i3) λίγο δύσκολο να οφείλονταν στο Freestyler (εκτός κι αν το Interface σου είναι κινέζικο των 30 ευρώ*)
Το ultimate test ήταν το VirtualDJ μαζί με το Freestyler σε υπολογιστή Core2Duo του 2008 με 4GB RAM. Δεν έκανε "κιχ"
Επίσης τρέχω το VirtualDJ στον ίδιο υπολογιστή με το Freestyler εδώ και σχεδόν 5 χρόνια (σε διάφορους υπολογιστές, διάφορων επιδόσεων) και ποτέ μα ποτέ δεν μου δημιουργήθηκε κάποιο πρόβλημα.
*->Σημείωση: Τα φθηνά interface δεν έχουν απομόνωση της γραμμής DMX με την γραμμή Data του USB. Έτσι είναι δυνατόν να περάσει ρεύμα από την γραμμή DMX στη γραμμή USB και προσωρινά η θύρα (ή οι θύρες) USB να τα παίξει... Την έχω πατήσει και έμαθα... :P
Για τα CUES γενικά να κάνεις το εξής:
1) Τρέχεις τα submasters που θέλεις
2) Σώζεις την τρέχουσα λίστα σαν CUE (έτσι τα cue θα έχουν πάντα στην ίδια θέση sequences από το ίδιο group/submaster και δεν θα σου κλείνουν/ανοίγουν άσχετα sequences)
Τέλος δεν μπορώ να πάω κόντρα στην ψυχολογία σου (κάηκε η γριά στην κουρκούτη...) αλλά οι διακοπές του ήχου (σε i3) λίγο δύσκολο να οφείλονταν στο Freestyler (εκτός κι αν το Interface σου είναι κινέζικο των 30 ευρώ*)
Το ultimate test ήταν το VirtualDJ μαζί με το Freestyler σε υπολογιστή Core2Duo του 2008 με 4GB RAM. Δεν έκανε "κιχ"
Επίσης τρέχω το VirtualDJ στον ίδιο υπολογιστή με το Freestyler εδώ και σχεδόν 5 χρόνια (σε διάφορους υπολογιστές, διάφορων επιδόσεων) και ποτέ μα ποτέ δεν μου δημιουργήθηκε κάποιο πρόβλημα.
*->Σημείωση: Τα φθηνά interface δεν έχουν απομόνωση της γραμμής DMX με την γραμμή Data του USB. Έτσι είναι δυνατόν να περάσει ρεύμα από την γραμμή DMX στη γραμμή USB και προσωρινά η θύρα (ή οι θύρες) USB να τα παίξει... Την έχω πατήσει και έμαθα... :P
Posted Fri 28 Sep 18 @ 5:54 pm
PhantomDeejay wrote :
Για τα CUES γενικά να κάνεις το εξής:
1) Τρέχεις τα submasters που θέλεις
2) Σώζεις την τρέχουσα λίστα σαν CUE
****εκτός κι αν το Interface σου είναι κινέζικο των 30 ευρώ*******
Για τα CUES γενικά να κάνεις το εξής:
1) Τρέχεις τα submasters που θέλεις
2) Σώζεις την τρέχουσα λίστα σαν CUE
****εκτός κι αν το Interface σου είναι κινέζικο των 30 ευρώ*******
1) & 2) Αυτο ακριβως εχω κανει αλλα δεν.....
*******ουπς!!!!!***********
Posted Fri 28 Sep 18 @ 6:31 pm
για οποίους πιάνουν τα χέρια
έτσι όπως το δημοσίευσα στο Chill out room ... (mpla mpla)
έτσι όπως το δημοσίευσα στο Chill out room ... (mpla mpla)
djsadim wrote :
Εδώ είναι οτι βρήκα
MAC II wrote :
ακριβός αυτό !!!
και μια και την έχεις κάνει τη δουλειά, δεν σηκώνεις και τα sch και pcb να μην ξανά ανακαλύπτουμε τον τροχό ...
djsadim wrote :
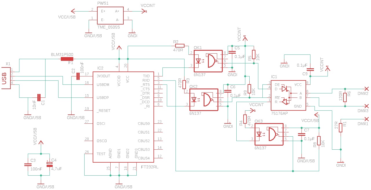
το δικό μου Enttec open DMX όπως το σχεδίασα πριν απο μερικά χρόνια, με γαλβανική απομόνωση


ακριβός αυτό !!!
και μια και την έχεις κάνει τη δουλειά, δεν σηκώνεις και τα sch και pcb να μην ξανά ανακαλύπτουμε τον τροχό ...
Εδώ είναι οτι βρήκα
Posted Fri 28 Sep 18 @ 7:30 pm
Λοιπον το πειραμα πετυχε. Το Σαββατο εβγαλα ολη την εκδηλωση με το freestyler να τρεχει (με το κινεζικο interface μου των 16 ευρω -udmx-!!!) παραλληλα με το vdj στο ιδιο λαπτοπ χωρις το παραμικρο προβλημα.. Η cpu στα συνηθη χαμηλα επιπεδα και ολα καλα.. Το μονο που μενει τωρα για να ειναι απολυτως λειτουργικο ειναι να βρω ενα φθηνο midi γιατι εχω χασει την αμεσοτητα των overrides (και δη των flash). Το akai που χρησιμοποιει ο phantom ειναι πολυ καλο αλλα αν δεν κανω λαθος εχει και τρακοσια ευρω (μπορει και παραπανω). Οποτε αν εχει καποιος ας προτεινει λυσεις να δουμε τι θα κανουμε. Ευχαριστω ακομα μια φορα για την αμεσοτητα και τη βοηθεια! Να γιατι ειμαστε φανατικοι και κολημενοι με το vdj!
Posted Mon 01 Oct 18 @ 1:27 pm
Στο παρελθόν χρησιμοποιούσα ένα Kontrol F1 της Native Instruments (190 ευρώ λιανική)
Καλή και οικονομική λύση φαίνεται και το AKAI MPD-218 (100 ευρώ λιανική)
Άλλη λύση θα μπορούσε να είναι μια Reloop Neon (110 ευρώ λιανική) ή ένα AKAI LPD8 (45 ευρώ λιανική) ή κάτι που να πλησιάζει τη δική μου λύση αλλά πιο οικονομικά ένα Novation Launch Control XL (150-160 ευρώ)
Όλα εξαρτώνται από το τι θέλεις/χρειάζεσαι.
Καλή και οικονομική λύση φαίνεται και το AKAI MPD-218 (100 ευρώ λιανική)
Άλλη λύση θα μπορούσε να είναι μια Reloop Neon (110 ευρώ λιανική) ή ένα AKAI LPD8 (45 ευρώ λιανική) ή κάτι που να πλησιάζει τη δική μου λύση αλλά πιο οικονομικά ένα Novation Launch Control XL (150-160 ευρώ)
Όλα εξαρτώνται από το τι θέλεις/χρειάζεσαι.
Posted Mon 01 Oct 18 @ 1:47 pm
Να προσθέσω και το AKAI APC Mini (80 ευρώ)
Posted Mon 01 Oct 18 @ 2:15 pm
djdad wrote :
Να προσθέσω και το AKAI APC Mini (80 ευρώ)
Η πιο ταιριαστη λυση για το budget μου και τις απαιτησεις μου! Ευχαριστω πολυ παιδια!
Και κατι ακομα... πως πρεπει να ειναι η εντολη στα pads της sx ωστε οταν πατας πχ το button 1 απο τα overides να αναβει το led;
Posted Mon 01 Oct 18 @ 7:25 pm
Σε PAD Page ?
Με ποιο Plug-in ?
Με το MRC βάλε αυτό:
var_equal '$FS_SND_OVER_01' 1 ? on : get_var '$FS_RCV_OVER_01'
(Ο λόγος που το script είναι "πολύπλοκο" είναι οτι το Freestyler δεν ανάβει τα leds από τα Flash buttons. Έτσι το script ελέγχει αν εσύ πατάς το κουμπί (οπότε ανάβει το led) ή όταν εσύ δεν πατάς το κουμπί αν ανάβει το led το freestyler)
Με ποιο Plug-in ?
Με το MRC βάλε αυτό:
var_equal '$FS_SND_OVER_01' 1 ? on : get_var '$FS_RCV_OVER_01'
(Ο λόγος που το script είναι "πολύπλοκο" είναι οτι το Freestyler δεν ανάβει τα leds από τα Flash buttons. Έτσι το script ελέγχει αν εσύ πατάς το κουμπί (οπότε ανάβει το led) ή όταν εσύ δεν πατάς το κουμπί αν ανάβει το led το freestyler)
Posted Tue 02 Oct 18 @ 8:34 am





